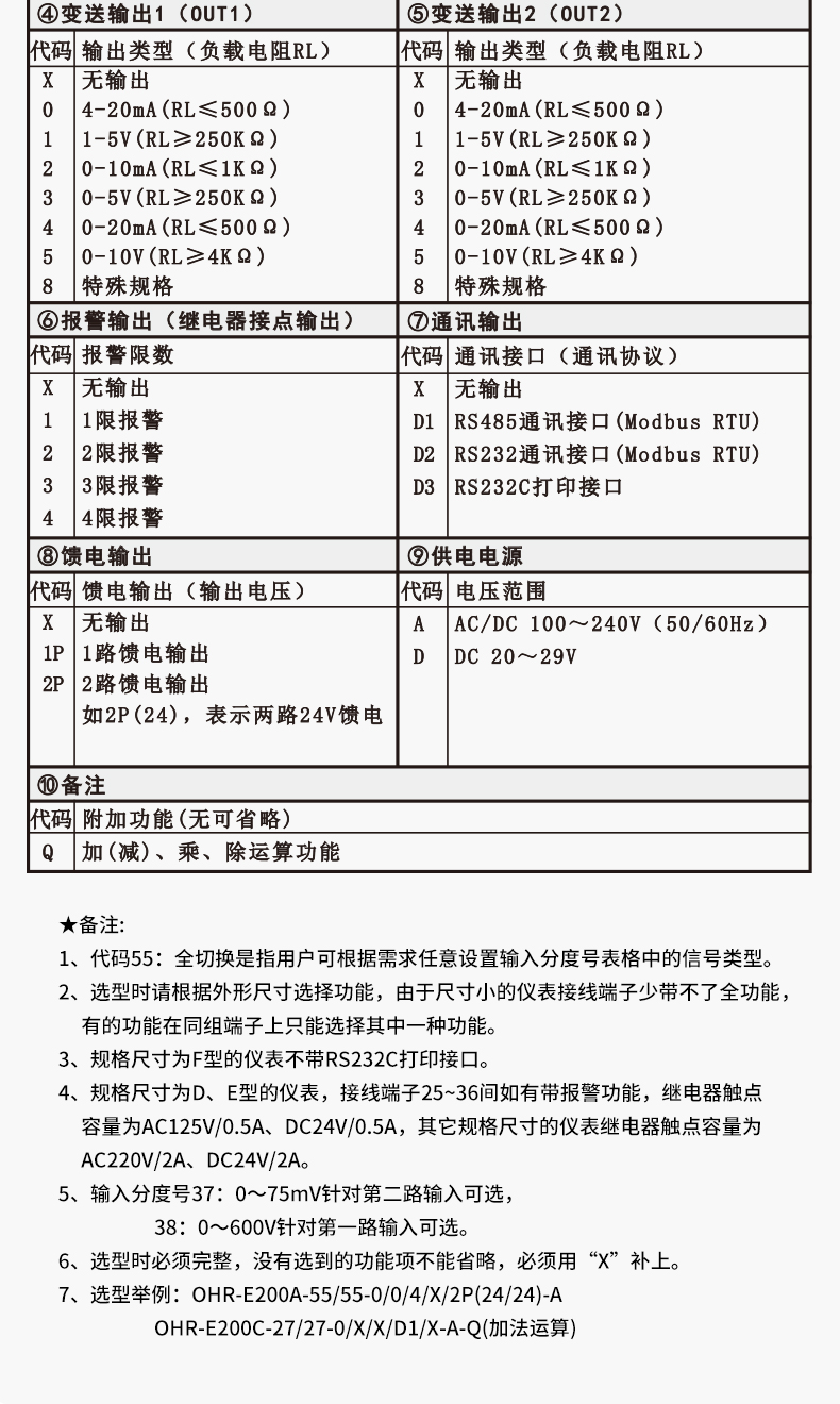
OHR-E200系列雙回路數字顯示控制儀
虹潤公司是專業生產數顯表的國家專精特新“小巨人”企業,生產的智能雙路數顯儀表,具有全切換信號輸入,加減乘除數學運算,高抗干擾,過壓過流保護,RS485/RS232通訊等特點。產品獲得巡回檢測顯示方法及裝置、儀表殼體等2項國家發明專利,主持起草工業過程控制系統用模擬輸入兩位或多位輸出儀表、物聯網智能溫度儀表通用技術條件等2項國家標準,,以及通信系統多通道數據采集控制終端規范軍用標準,參與國際5G標準制定,取得雙回路數字顯示控制儀表等3項相關軟件著作權。產品廣泛應用于電力、石化、冶金、化工、造紙、食品、輕工、制藥、熱處理、水處理、機械配套等各種工業現場。

















咨詢電話 0599-7821390
商務郵箱 hrgs@hrgs.com.cn

直接掃碼
虹潤微信客服

虹潤官方微信
fjhongrun